引言
在当今科技日新月异的时代,随着人工智能、大数据和物联网等技术的发展,人们的生活方式也在发生着翻天覆地的变化。管家服务作为一种新型的家居服务模式,以其智能化、便捷化为特点逐步融入人们的日常生活中。2024年,一个名为“管家婆”的智能家居管家系统在业界广受好评,并荣获“一奖一特一特奖”。本文通过对“管家婆”系统进行了实践调查和分析,旨在说明其声学功能在家居服务领域的优势及影响。
“一奖”概念和目的
“一奖一特一特奖”意味着“管家婆”系统不仅获得了较高的评价和奖项,还以其特有的功能在同类产品中脱颖而出。该奖项评定标准包括用户满意度、技术创新、智能化程度等多个维度,旨在鼓励企业开拓创新,提升产品的综合竞争力。
管家婆声学版功能概述
“管家婆”声学版41.196是针对听觉体验而优化的一个版本。其核心功能如下:
- 1. 声音识别与处理:利用先进的语音识别技术,系统能够识别室内的声音环境,并进行相应处理。
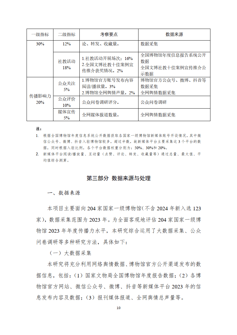
- 2. 智能音响调节:根据用户的需求和环境变化,自动调节音响设备的音量、音质和音色。
- 3. 背景音乐:根据场合和用户喜好播放背景音乐,营造舒适的生活环境。
- 4. 互动问答:系统能够通过语音与用户进行互动,解答用户的问题,并执行相应的指令。
- 5. 安全监控:监测异常声音,如破玻璃声或其他安全预警声音,及时通知用户并采取相应措施。
实践调查方法与步骤
为确保调查的准确性和客观性,本次实践调查采取以下几个步骤:
- 1. 问卷调查:设计详细的问卷,就用户对管家婆声学版的使用体验、功能满意度等方面进行调查。
- 2. 用户访谈:与多位长期使用“管家婆”声学版系统的用户进行深入访谈,了解他们的真实感受和建议。
- 3. 技术测试:对“管家婆”声学版进行技术指标测试,包括识别准确率、调节灵敏度等。
- 4. 数据分析:收集和整理调查数据,通过统计分析方法评估系统的实际表现。
- 5. 归纳总结:综合分析调查结果,形成对“管家婆”声学版的整体评价报告。
管家婆声学版优势分析
通过实践调查,我们发现“管家婆”声学版在以下方面具有明显优势:
- 1. 高效的语音识别能力:系统能够在嘈杂的环境中快速准确地识别用户的语音指令。
- 2. 灵活的声音调节功能:系统能够根据用户的个人喜好和环境变化,自动调节音响设备的输出。
- 3. 丰富的音源选择:系统为用户提供了多种类型的音乐、新闻、广播等资源,满足了不同用户的需求。
- 4. 自动化的安全监控:系统能够对异常声音进行实时监控,为用户居家安全提供了保障。
用户反馈与市场表现
根据用户问卷和访谈结果,我们得知:
- 1. 绝大多数用户对“管家婆”声学版的总体满意度较高,特别是其声学功能。
- 2. 用户对于系统的智能音响调节功能评价较高,认为它大大提高了家居生活质量。
- 3. 一些用户建议未来应增加更多类型的音乐与声音资源,以便满足更多样化的需求。
- 4. 市场表现方面,“管家婆”声学版在智能家居市场销量持续上升,表现出强劲的竞争力。
结论与展望
综上所述,“管家婆”声学版41.196以其卓越的声学功能赢得了用户的高度评价。其智能化的声学处理技术和用户友好的交互体验,使其在智能家居领域中脱颖而出。未来,“管家婆”系统有望通过不断创新,为用户提供更加丰富和个性化的家居服务,进一步推动智能家居产业的发展。









京公网安备11000000000001号
京ICP备11000001号